亚洲市场是全球移动互联网高速发展的市场,也是目前最有潜力的市场,尤其是东南亚地区,对中国公司出海来说是最佳选择,尤其是泰国,越南地区。港台地区人口基数小,但是,用户质量高,具有良好的付费习惯;
其次是北美地区,该地区市场很大,语种单一(英语),用户质量高,但是用户获取成本很高,用户对产品很挑剔,相对来说,中国公司出海该地区,也容易取得成功;
再次是欧洲市场,这个市场对中国公司出海游戏来说,很难成功,因为国家很多,语言繁杂,文化差异大,本地化不好做,该地区中俄罗斯是增长最快的;
最后是南美市场,中东市场和北非市场,这些地区潜力很大,中国公司发掘者少,由于地域文化原因,语言原因,基础建设原因等,造成该地区还没有被当做重点区域重视起来。
流量概述:
Adwords流量,优点是流量来源好,用户质量高,流量大,缺点是前期用户获取成本高,起量过程长,需要经营好账号和精准优化广告。
Facebook流量,优点是流量来源好,用户质量高,流量大,起量过程短,缺点是后期投放成本很难优化降低下来,需要不断的尝试创意素材。
Affiliate流量,优点是用户获取成本低,起量很快,缺点是流量构成很杂,质量参差不齐。
推广流程概述:
1.推广之前必须要明确产品推广目标和产品推广信息。
产品推广目标有的是达到一定的活跃用户(AU),有的是达到一定的付费用户(PU)
产品推广信息包括产品名称,开始投放的时间和地区,执行的CPI Rates(Incentiveand Non-incentive for IOS & Android),产品链接(links to App Store & Google Play),推广素材(包括Icon和Banners),以及推广合同或者订单(Information Older)
2.数据追踪平台的选择
最好是使用自己的数据追踪平台,因为至少每个月可以省去一笔不菲的费用。当然,也可以使用第三方数据追踪平台,比如:Adjust, Appflyer, Party-Tract等,未推广之前可以多接入几家进行测试对比,一定要选择适合自己产品的数据追踪平台,制定出产品的推广质量要求。
3.推广渠道选择
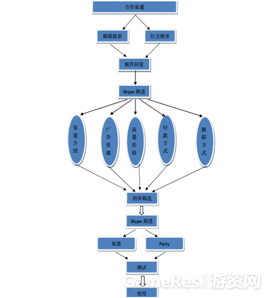
海外渠道可以通过第三方数据追踪平台上面的合作伙伴或者同行介绍的渠道名称,然后邮件,LinkedIn和Skype等取得初步联系。
跟渠道取得联系之后,可以让渠道来个自我介绍,包括渠道类型,接着咨询渠道广告资源(流量来源以及流量构成比例),渠道价格和流量(安卓和IOS 奖励和非奖励),付款方式(一般都是后付),支持的数据追踪方式。
国内和海外能做推广的渠道太多了,由于个人时间精力和工作效率的原因,肯定得进行初期的合作渠道筛选,可以结合产品本身,从多角度进行筛选。根据渠道类型进行筛选,CPA/CPI/CPM/CPC/CPS,一般是追求效果,尤其是移动应用安装广告和移动游戏激活广告,通过CPI或者CPA进行合作,其他类型可以暂时不联系跟进;根据渠道广告资源进行筛选,优先重点跟进流量来源好的渠道(拥有自己的publisher和优质的原生广告,而不是靠买别的渠道的量),根据流量和价格进行筛选,优先跟进流量大和价格便宜的渠道;根据付款方式进行筛选,一般坚持预付款的渠道可以暂时不合作;可以通过数据追踪平台来进行筛选,若渠道不对接或者不认可CP的数据追踪平台或者第三方数据追踪平台,只能暂时不合作。
初步筛选出来的渠道进行重点跟进上线投放广告,包括前期的商议签署合同或者订单(IO),对接数据追踪平台,制作渠道要求的推广素材,以及上线前配合推广测试,这一切准备就绪之后,不出什么差错的话,就等着到计划投放日期,写一份正式的投放邮件即可告知开始真正的推广;如果出现紧急情况,采用即时聊天工具进行沟通,沟通完通过邮件进行二次确认。
正式开始投放上线广告,就得每天看数据,做数据报表,转化率,新增,留存,付费率,ARPU值,总收入等基础数据,数据出现问题,立即跟渠道沟通,有些问题涉及到技术,需求双方技术配合解决,有些问题是渠道本身的质量问题,需要及时反馈优化质量,结合数据进行再次筛选渠道,决定以后的是否继续进行合作以及合作的程度。
每个月结束,根据合同或者订单(IO)里面约定的数据结算标准和付款周期进行结算事宜,一般每月结束尽早核对数据,因为数据会有回流和缓冲的现象,核对越早,数据越少。数据要做好相关记录和备份
以上是CP做海外投放基本流程,看似简单,其实执行的过程中会有很多细节的东西,无法具体体现在纸面上,写的比较琐碎,用两个流程图来简单概括说明一下:






