游戏客栈今日报道(2015.10.14)“近期股市回暖,上指与深指多日上涨,现节后大反弹局面,A股网游股也随大盘一路走红。而新三板也开始由于其自身的优势也备受各游戏公司青睐。今天记者跟大家一起重新学习下新三板的相关基础知识,看看新三板到底是什么。

新三板受游戏行业青睐 登陆(拟登陆)游戏公司达三四十家
10月9日,掌上纵横信息技术(北京)股份有限公司登陆新三板挂牌交易,据悉,掌上纵横本次发行267.39万股,发行价格为每股人民币20.57元,募资5500.21万元。
8月31日 童石网络挂牌新三板,签约中手游、掌阅、GAMEVIEW。
8月31日,集趣股份在新三板挂牌上市,总股本1300万股。
8月26日,天涯社区正式挂牌新三板。
随着节后股市回暖,大盘上涨,游戏行业又迎来新一波的最近总会听到游戏公司挂牌新三板的消息,从现在的掌上纵横,到之前的天涯,英雄互娱,在算上通过各个渠道宣称要上新三板的游戏公司,如天象互动、威锋网、openxlive、MarsTV、圣骥网络、游戏多、麒麟文化、肥猪游戏等等,林林总总怎么着也得有三四十家了吧。
根据记者的统计,在统计过程中,记者发现新三板上的游戏公司类型多样,既有做游戏研发和发行的绿岸网络、英雄互娱,也有游戏产业链上下游的公司,如经营游戏媒体和社区的天涯社区、着迷网,为游戏营销推广的哇棒传媒、易简广告,以及游戏动漫、游戏支付、游戏教育等相关企业。
除了研发与发行以外,新三板上的游戏公司就属媒体和社区类最多,广告公司再次之。

新三板游戏公司分类
什么是新三板 为何引游戏公司争相挂牌?
目前所说的新三板指全国中小企业股份转让系统,而一板市场通常是指主板市场(含中小板),二板市场则是指创业板市场。此外还有众多的区域性股权市场,俗称四板。此外上交所还在规划设计战略新兴版。
全国中小企业股份转让系统(以下简称“全国股份转让系统”)是经国务院批准设立的第一家公司制证券交易场所,也是继上海证券交易所、深圳证券交易所之后第三家全国性证券交易场所。全国中小企业股份转让系统有限责任公司为其运营机构,于2012年9月20日在国家工商总局注册,2013年1月16日正式揭牌运营,注册资本30亿元,注册地在北京。
而其带来的好处则是因为全国中小企业股份转让系统致力于为中小微企业提供资本市场服务,企业挂牌可以得到以下服务:
1、规范治理:规范的公司治理是中小企业获取金融服务的基础前提,也是实现可持续发展、确保基业常青的根本保障。主办券商、律师事务所、会计师事务所等专业中介机构将帮助公司建立起以“三会”为基础的现代企业法人治理结构,梳理规范业务流程和内部控制制度,大大提升企业经营决策的有效性和风险防控能力。挂牌后,主办券商还将对公司进行持续督导,保障公司持续性规范治理。
2、股票转让:挂牌公司的股票可以在全国股份转让系统公开转让,为公司股东、离职高管以及创投、风投和PE等机构提供退出渠道,同时也为看好公司发展的外部投资者提供进入的渠道。
3、价值发现:挂牌后,二级市场将充分挖掘公司股权价值,有效提升公司股权的估值水平,充分体现公司的成长性。实践中,企业挂牌后,创投公司和PE对公司的估值水平较挂牌前有明显提升。
4、直接融资:全国股份转让系统“小额、快速、按需”融资模式符合中小企业需求特征。挂牌公司可以实施股票发行融资,随着市场功能的逐渐完善和相关细则的出台,未来挂牌公司还可通过公司债券、优先股等多种工具进行融资。
5、信用增进:挂牌公司作为公众公司纳入证监会统一监管,履行了充分、及时、完整的信息披露义务,信用增进效应十分明显。在获取直接融资的同时,也可通过信用评级以及市场化定价进行股权抵押获取商业银行贷款。公司挂牌后,新老客户对公司的信赖度明显提升,在新市场开拓中对销售业绩的提升效应也比较明显。
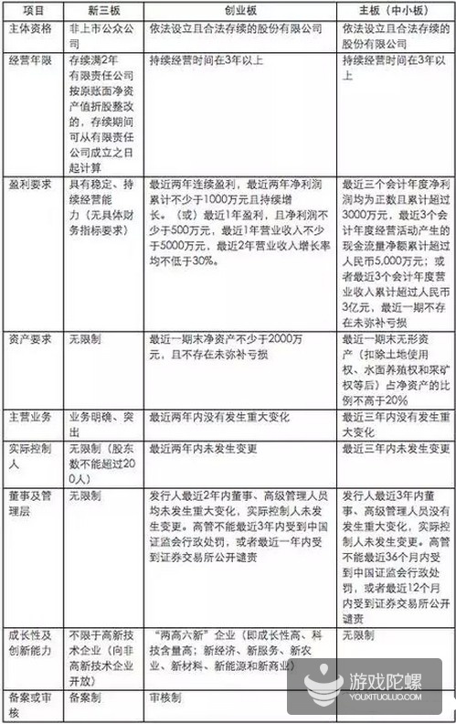
新三板和主板创业板有何区别 挂牌新三板需要哪些条件?
新三板是全国中小企业股份转让系统,是全国性的非上市股份有限公司股权交易平台,主要针对的是中小微型企业。
创业板又称二板市场,即第二股票交易市场,是指主板之外的专为暂时无法上市的中小微企业和新兴企业提供融资途径和成长空间的证券交易市场,是对主板市场的有效补给,在资本市场中占据着重要的位置。
中小板就是相对于主板市场而言的,中国的主板市场包括深交所和上交所。有些企业的条件达不到主板市场的要求,所以只能在中小板市场上市。
主板市场是指传统意义上的证券市场,是一个国家或地区证券发行、上市及交易的主要场所。

新三板,主板,创业板对比
而根据《全国中小企业股份转让系统业务规则(试行)》第2.1条规定:“股份公司申请挂牌应当符合下列条件:
1、依法设立且存续满两年。有限责任公司按原账面净资产值折股整体变更为股份有限公司,存续时间可以从有限责任公司成立之日起计算;
2、业务明确,具有持续经营能力;
3、公司治理机制健全,合法规范经营;
4、股权明晰,股票发行和转让行为合法合规;
5、主办券商推荐并持续督导;
6、全国股份转让系统公司要求的其他条件。”
对挂牌准入条件的具体细化解读,详见已发布的《全国中小企业股份转让系统挂牌条件适用基本标准指引(试行)》。
新三板挂牌门槛须知 个人资本又该如何投资新三板
新三板挂牌企业需向三大中介机构(主办券商、律师事务所、会计师事务所)和股转系统支付相应的服务费用。可分为挂牌前一次性的支付费用,挂牌后按年收取的持续服务费及权益分派、信息披露义务人查询费等按此收取的费用三大类。基本上挂牌前一次性支付费用约200-300万之间,挂牌后每年支付几十万元不等。
对个人投资者而言,新三板的资金门槛极高,大多数个人投资者与新三板无缘。投资新三板需要个人投资者具有两年以上证券投资经验,或具有会计、金融、投资、财经等相关专业背景或培训经历,投资者本人名下前一交易日日终证券类资产市值500万元人民币以上。普通投资者也可以借道私募基金、公募基金、PE以及券商资管产品投资新三板。




